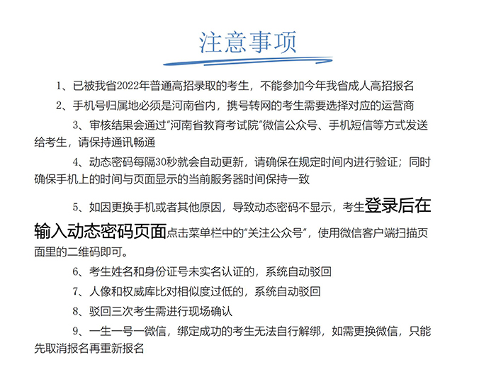
2025年河南成人高考網(wǎng)上報(bào)名流程(更新版)
2025年河南省成人高考的網(wǎng)上報(bào)名流程還沒在招辦進(jìn)行公布,但是從23年開始,河南省成人高考的網(wǎng)上報(bào)名就變?yōu)槿叹W(wǎng)上報(bào)名,報(bào)名流程也幾乎都是一樣的,各位同學(xué)就可以先參考往年的報(bào)名流程。
2025年河南成人高考網(wǎng)上報(bào)名流程



















2025年河南省成人高考的網(wǎng)上報(bào)名流程還沒在招辦進(jìn)行公布,但是從23年開始,河南省成人高考的網(wǎng)上報(bào)名就變?yōu)槿叹W(wǎng)上報(bào)名,報(bào)名流程也幾乎都是一樣的,各位同學(xué)就可以先參考往年的報(bào)名流程。
2025年河南成人高考網(wǎng)上報(bào)名流程


















